行業新聞
第十四批次督查結果通報,檢查發現存在環保問題企業(單位)217家
關鍵詞:環保督查來源:119.254.2.151:5894發布時間:2017-09-15
本周各督查組在總結前段時間工作經驗的基礎上,繼續推進專項督查工作。9月1日至9月7日,9個督查組共督查企業(單位)333家,檢查發現存在環保問題企業(單位)217家,涉嫌環境違法企業(單位)91家,分別占總檢查企業數的65.2%、27.3%。各組檢查企業數量(存在問題企業數量)分別如下:廣州組28家(16家),深圳組43家(24家),佛山組43家(35家),東莞組36家(22家),中山組32家(15家),江門組43家(31家),肇慶組31家(18家),清遠組41家(34家),云浮組36家(22家)。
存在問題主要集中在:違反危險廢物管理防治有關規定(122例)、違反建設項目“三同時”制度(39例)、沒有經過環評審批(32例)、違反排污口設置規定(29例)、不正常使用污染處理設施(24例)、未建設污染處理設施(23例)、未采取措施防止排放VOCs(22例)。
被督查地市環保部門高度重視督查組交辦案件,堅持以問題為導向,積極調查處理,及時跟進整改進度。截至9月7日,已立案1203宗,其中,查封扣押79宗,移送行政拘留12宗,移送涉嫌環境污染犯罪3宗,取締關閉77宗。
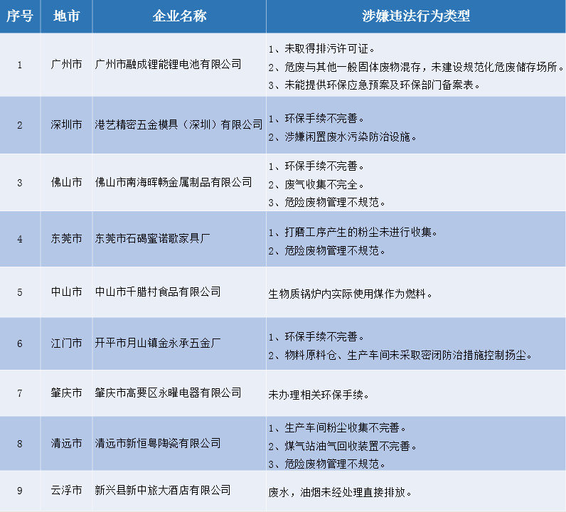
第十四批次檢查發現部分問題企業名單

來源: 廣東環保產業
(版權聲明:“德通”所推送文章,除非確實無法確認,否則都會注明作者來源,如有侵權,請聯系我們及時處理,如原創作者看到該文章,請留言,我們會及時刪除)
下一篇: 風機的維護及保養



